2017中国车联网大会暨第十二届中国卫星导航运营商大会
2017中国车联网大会暨第十二届中国卫星导航运营商大会
时间:2017 年4 月9-10 日
地点:深圳会展中心·桂花厅(深圳市福田区福华三路)
规模:500 人
指导单位:工业和信息化部、深圳市人民政府
主办单位:中国交通通信信息中心、车载信息服务产业应用联盟、中国卫星应用产业联盟、中国商用车车联网服务联盟、深圳市智慧交通产业促进会
承办单位:海王传媒
支持单位:河南省地理信息产业协会卫星导航定位分会、湖南省北斗卫星导航应用协会、四川省北斗产业联盟、南京卫星应用行业协会、深圳市汽车电子行业协会、柳州北斗产业联盟
合作媒体
中央媒体:新华社、人民日报、中央电视台、中国商报、光明日报、工人日报、中国青年报、经济日报等。
门户网站:搜狐、凤凰网、新浪、网易、腾讯、百度。
行业媒体:深圳市汽车电子行业协会、车主社区、今日北斗、卫星与网络、北斗荟、《智慧交通》、《消费电子》、腾讯汽车网、新浪网、一猫汽车网、慧聪网、360汽车网、中国汽车影音网、广东电视台会展频道。
热门美剧《权力的游戏》有一句警言,凛冬将至,而2016年的中国车联网行业,却是凛冬已至。有句话说,“只有当潮水退去的时候,才知道是谁在裸泳。车联网行业的政策驱动市场增长的潮水退了,以免费换规模、以规模换资本的潮水退了,裸泳的投机者、寻宝者、掮客们退却了,本来就没经历过多少市场竞争、没经过多少资本洗礼的车联网行业的“农场主”,就像当年面对工业革命的农场主一样,有些茫然无措。
“互联网+”是一场裹挟着资本、炒作而狂躁迅疾的洪水,冲破了许多行业固有的藩篱,旧的秩序被打破,旧的模式被遗弃,新的价值在滋生,互联网+的精神在生根发芽,求变创新,看看更广阔的世界,是这场洪水过后,包括商用车车联网在内的诸多行业的发展特点。
从2015年开始到2016年,车联网的发展趋势可以说大盘向上,但是参与者的成长、获利却是掉头向下。可以说,现有的市场正好极端体现了价格是价值的体现这句经济学基础原理,行业提供的产品和服务,主要体现在安全管理方面的价值,却没有给直接使用者带来更多的价值,价值的单一,造成了整体价值的缩水。
变革是痛苦的,一体化的、能够带来价值提升的终端始终打不开局面,细分领域的增值服务全国化推广大多遇到了阻碍,企业间的横向整合成功案例少之又少……创新是艰难的,缺乏知识产权保护、维权成本高昂,同时行业也缺乏创新的基因,基因和土壤都没有,创新自然是艰难的……跨界是危险的,小马过河之所以犹豫,是对陌生环境的惧怕,是对已有路径的依赖,私家车服务、网约车监管、智慧城市、北斗应用,行业的边界是模糊的,但是又有几个谁跨过去了吗?
然而,求变、跨界的思潮,依然占据了上风,凛冬已至,春天不会再远。2017年的春天,相约深圳,与您一同跨过行业价值的低洼地,拥抱车联网行业的真正变革。
会议特色和价值
1. 政府主导、专家把脉
大会列入由工业和信息化部和深圳市人民政府联合主办的中国电子信息博览会序列,成为CIET的核心论坛。大会成为由政府主导的国家级博览会同期活动,将邀请工信部、交通运输部、国家安监总局、公安部等部委的职能管理部门领导和专家与会,从国家的车联网政策、扶持力度、发展规划等高度来做报告。
2. 专业专注、全球服务
大会已经连续举办了十二届,一直秉承“专业服务、行业先锋”的职业理念,关注行业应用,成就企业未来。迄今为止,大会已经成为全球商用车领域最高端、最大规模、最持久的专业论坛,通过论坛促成了全球范围内多项企业合作。
3. 产业互补、跨界合作
借助“中国电子信息博览会”超过十万人的专业观众整容,大会可以和汽车厂家、汽车配件商、通信运营商、车联网服务商、产品技术商、电子信息企业等多产业的交流和互动,完美的把交通运输车联与电子信息产业资源融合,参会人可以寻找优势互补的跨界合作伙伴。
奖项评选
1.2017中国卫星导航产业十佳产品供应商
2.2017中国卫星导航产业十佳运营商
3.2017中国商用车车联网金口碑奖
4.2017中国车联网十佳创新品牌
5.2017中国车联网十大风云人物
6.2017中国车联网十大新锐企业
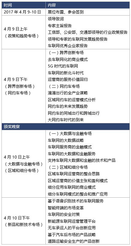
总体日程

参会对象
(1)国内外的整车生产企业技术和采购负责人;
(2)新能源车制造商及配套汽车产品制造商;
(3)车载终端生产企业/技术与设备/解决方案供应商;
(4)新能源汽车产品生产商/智能汽车生产商/经销商;
(5)交警局、交通运输局、运管局、研院所、公交公司、大专院校等相关单位人员;
(6)车联网、卫星导航产业相关协会、联盟等组织的成员;
(7)车联网、卫星导航导航运营商;
(8)移动、联通、电信等通信运营商。
商务合作











